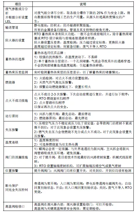
RTO系统中的LEL是非常关键的安全措施。一般而言,可燃气体浓度分析仪LEL安装在RTO入口前100米以外总管上(考虑LEL的响应时间+阀门动作的时间),反馈信号与旁通阀及RTO新风阀形成逻辑回路,规避RTO焚烧废气的超高浓度风险。
常规的控制如下,设置两道LEL:LEL测得爆炸下限15%(可调整设定)左右,则进行预警,RTO处新风阀都打开;LEL测得浓度为爆炸下限22%(可调整设定)左右,则打开RTO旁通阀,关闭RTO入口阀,打开RTO新风阀,废气旁通不进入RTO焚烧。下面我们再来看看RTO系统中,特别是精细化工VOCs废气RTO系统中的一些安全措施清单及考虑。
